Niech wszystko w twojej firmie gra jak
w orkiestrze!
Czyli, jak szybko zautomatyzujesz procesy w firmie i zaczniesz liczyć korzyści.
Orchestly to internetowa platforma zarządzania przepływem pracy z zaawansowanymi funkcjami, które pomagają eliminować niespodzianki i zwiększać wydajność poprzez automatyzację codziennych procesów.
Jak skorzystać z narzędzia BPM, takiego jak Qntrl?

Narzędzia BPM (Business Process Management), to narzędzia do zarządzania procesami biznesowymi. Niezależnie od tego, czy potrzebujesz zarządzać umowami, pozyskiwać surowce, organizować podróże służbowe, obsługiwać płatności od dostawców, pracowników na pokładzie, publikować treści itp., Orchestly zapewnia ci pomoc w następujących dziedzinach:
- Marketing
- Zasoby ludzkie
- Technologia informacyjna
- Finanse
- Operacje biznesowe
Usprawnij przepływ pracy i zakończ chaos komunikacyjny
Funkcjonalność Zoho Qntrl
Twórz formularze online.
Dostosuj swoje formularze, aby gromadzić odpowiednie dane. Dodaj sekcje i pola zgodnie z własnymi potrzebami i kontroluj, kto może zażądać lub pracować nad procesem i jakie pola można zobaczyć. Zabezpiecz swoje dane za pomocą szyfrowania i chroń wrażliwe dane osobowe.
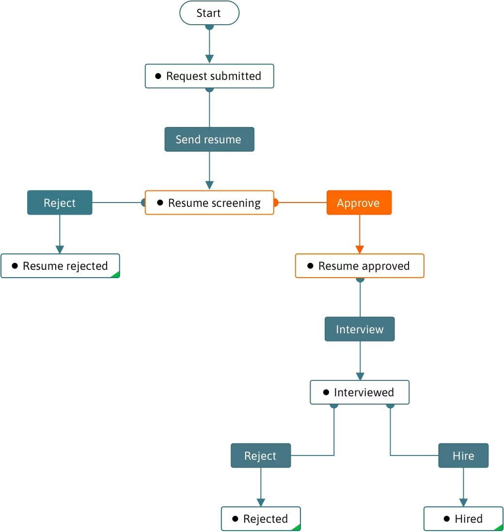
Zorganizuj swoje procesy
Twórz schematy działań i pracuj w trybie offline. Rozliczaj zrealizowane działania, decydując, kto jest odpowiedzialny za każdy etap i egzekwuj zgodność, ustanawiając ograniczenia procesu. Uzyskaj dokumenty i wymagane dane od użytkowników w trakcie procesu, w razie potrzeby wysyłaj odpowiednie powiadomienia.
Zaoszczędź czas na automatyzacji.
Niektóre etapy procesu nie zawsze potrzebują zatwierdzenia działania.
Np. jeśli zamówienie nie przekroczy określonej kwoty, może nie wymagać zgody menedżera - więc zautomatyzuj to, aby samodzielnie przejść do następnego etapu procesu.
Zoptymalizuj pod kątem wydajności.
Automatyzacja procesów to nie jest docelowe rozwiązanie - konieczne jest ich śledzenie i przegląd w razie potrzeby. Tworząc blueprint (plan) wyznaczamy ścieżkę audytu, aby pomóc Ci śledzić procesy i identyfikować wąskie gardła, i wynikające z nich np. przestoje produkcyjne. W razie potrzeby możesz edytować raporty domyślne lub tworzyć nowe.








